关于举办“河海大学杯”第四届全国生态混凝土创新设计应用大赛的通知

各有关单位:
为推动混凝土与水泥制品行业更好地服务于我国生态文明建设,中国混凝土与水泥制品协会从2020年开始发起了全国生态混凝土创新设计应用大赛,由中国混凝土与水泥制品协会生态混凝土分会承办。在各方的支持和积极参与下,大赛在行业内外产生了广泛的影响,极大地宣传和推广了我国生态混凝土产业的创新发展和应用成果,有力地推动了技术研发、产品创新、工程应用、应用场景拓展、产业标准体系构建,以及国际交流与技术合作,为实现“双碳”战略目标和行业的高质量创新发展贡献了解决方案。
大赛已成功举办三届,来自生态混凝土制品生产企业,水利水运、市政、建筑、交通、园林景观、生态环境等工程设计单位、施工企业、科研院所及高校等单位独立申报或多家单位联合申报的191项作品荣获生态工程应用类、生态混凝土材料及产品类、生态混凝土创意类的一、二、三等奖和优秀奖,历届获奖作品均可在中国混凝土与水泥制品协会生态混凝土分会微信公众号Ecoconcrete查询。
第四届全国生态混凝土创新设计应用大赛现正式启动,大赛为协会公益性活动,不向参赛单位收取任何费用。本届大赛由河海大学冠名支持。
现将大赛有关事项通知如下:
一、大赛主题
“材料低碳化 结构生态化 场景多元化”
参赛作品须以混凝土构筑物及制品为对象或以混凝土为载体,在满足工程结构性能要求之外,还具有显著的生态环境景观功能,在低碳材料、结构创新、创意设计、造型与表现力、工艺技术及施工、应用场景拓展等方面有突出亮点和特色,并具有较好的市场应用和推广前景。
二、大赛组织机构
主办单位:中国混凝土与水泥制品协会
承办单位:中国混凝土与水泥制品协会生态混凝土分会
支持单位:河海大学
江苏三合建环保技术研究院有限公司
南京标美生态环境科技有限公司
协办单位:建华建材(中国)有限公司
安徽省交通规划设计研究总院股份有限公司
上海市政工程设计研究总院(集团)有限公司
上海市城市建设设计研究总院(集团)有限公司
黄河勘测规划设计研究院有限公司
长江勘测规划设计研究有限责任公司
中水淮河规划设计研究有限公司
华设设计集团股份有限公司
北京土人城市规划设计股份有限公司
三、参赛对象
有关混凝土制品及相关生产企业,水利水运、市政、建筑、园林景观、生态环境等工程设计单位、建筑企业、施工企业,科研院所和大专院校等。鼓励产学研协同创新、联合申报。
四、参赛作品的分类和申报要求
(一)参赛作品分类
参赛作品分为生态工程应用类、生态混凝土材料及产品类、生态混凝土创意类共三大类。其中,生态工程应用类按照功能和应用领域细分为水利水运工程、市政工程、景观与工程绿化工程、环境生态工程等四个子类。
(二)申报要求
凡未参加前三届大赛的作品,均可报名参加第四届大赛,特别鼓励近2年完成的新作品参赛。
每个参赛单位可申报多个作品,但每个作品在大赛三个大类别中仅可申报其中的一个类别。
参赛申报截止日期:2025年6月15日。
1.生态工程应用类
工程项目已实际建成且已投入使用,申报单位为参建单位其中一方或多方。
2.生态混凝土材料及产品类
混凝土材料及制品具有一定的生态功能,且已有实物、试验段或工程应用,有相关应用场景的试验数据或性能指标测试数据等支持性资料。申报单位应具有该材料或产品的相关知识产权。
3.生态混凝土创意类
指暂无相关实物、试验段或工程应用,仅为创意、方案、图纸或试验小样等,可证明为首次研制、发现,且可证明具有一定的生态功能。
五、奖项设置
生态工程应用类中每个子类分别设置一、二、三等奖和优秀奖奖项。
生态混凝土材料及产品类和生态混凝土创意类按类分别设置一、二、三等奖和优秀奖奖项。
六、评审工作
主办单位成立大赛领导小组,邀请相关领域国内外知名专家组成评审委员会。主要从生态功能、环保功能、材料与结构创新、创意设计、造型与表现力、结构安全性与稳定性、制作工艺技术、施工便利性、实施效果、市场应用和推广前景等方面进行评审。评审工作公开透明,实施阳光工程,高标准要求,宁缺毋滥。
为鼓励高校学生的积极性,大赛学生组单独评审,主要以生态混凝土创意类或生态混凝土材料及产品类为主,单独设定评审标准。
七、大赛工作流程
本届大赛拟定工作流程及进度安排如下:
6月15日前参赛申报及参评材料提交;参赛作品形式审查;大赛宣传推广
6月下旬参赛作品预审
7月专家评审会(函审、会审);评审结果公示;拟授奖作品宣传推广、网络评选
8月公布获奖作品;大赛获奖作品集设计制作
9月大赛获奖作品展
10月大赛获奖作品颁奖;同期举办第五届全国生态混凝土发展论坛
11-12月获奖作品线上展示;深度宣传报道
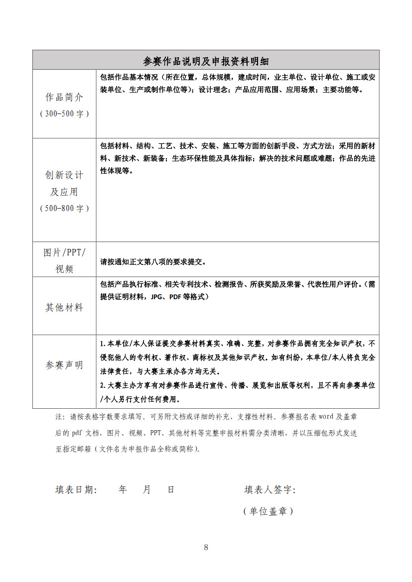
八、参赛材料
1.参赛报名表(见附件1,可在协会官网下载)。
2.参赛作品图片:包括但不限于设计图、效果图、规划图、鸟瞰图,产品局部/整体图、试验过程图、生产/工艺流程图,项目施工图,应用场景图等。图片数量8-15张。
每张图片均需标注准确的文字说明;应用场景图片尽量多视角提供,不少于2 张;所有图片均为原片、构图美观、颜色标准,单张大小不低于1M、像素300DPI、JPG格式。
3.参赛作品PPT介绍或视频介绍:用于全面展示申报作品整体情况,包括创意设计、研发、试验、工艺技术、生产/安装、应用场景、应用效果等。
PPT显示比例要求16:9;视频建议格式为MP4、MOV,分辨率1920*1080,时长≤5分钟为宜,大小50-100MB。
说明:所有参赛材料需以电子文件的形式发送至ecoconcrete@ccpa.com.cn。
九、大赛指定媒体
中国混凝土与水泥制品协会官网:http://www.ccpa.com.cn
中国混凝土与水泥制品协会微信公众号:zghntsnzp
中国混凝土与水泥制品协会生态混凝土分会微信公众号:Ecoconcrete
砼饰界微信公众号:con-create_design
十、参赛咨询
联系方式:吴鹏宇18601283788
陈夏露15110191692
李志玲13910197805
E-mail:ecoconcrete@ccpa.com.cn
网 址:http://www.ccpa.com.cn
附件:参赛报名表.docx
关于举办“河海大学杯”第四届 全国生态混凝土创新设计应用大赛的通知.pdf

![1744757300394195.jpg 中制协字[2025]18号-关于举办“河海大学杯”第四届 全国生态混凝土创新设计应用大赛的通知_1.jpg](https://cmsfiles.zhongkefu.com.cn/cmsshuini/upload/zgshuini/ariticle/ueditor/20250416/1744757300394195.jpg)
![1744757310992487.jpg 中制协字[2025]18号-关于举办“河海大学杯”第四届 全国生态混凝土创新设计应用大赛的通知_2.jpg](https://cmsfiles.zhongkefu.com.cn/cmsshuini/upload/zgshuini/ariticle/ueditor/20250416/1744757310992487.jpg)
中国混凝土与水泥制品协会网站版权声明:
① 凡本网注明来源:中国混凝土与水泥制品协会、CCPA、CCPA各部门以及各分支机构的所有文字、图片和音视频稿件,版权均为本站独家所有,任何媒体、网站或个人在转载使用前必须经本网站同意并注明"来源:"中国混凝土与水泥制品协会(CCPA)"方可进行转载使用,违反者本网将依法追究其法律责任。
②本网转载并注明其他来源的稿件,是本着为读者传递更多信息之目的,并不意味着赞同其观点或证实其内容的真实性。 其他媒体、网站或个人从本网转载使用的,请注明原文来源地址。如若产生纠纷,本网不承担其法律责任。
③ 如本网转载稿件涉及版权等问题,请作者一周内来电或来函联系。
您可能感兴趣的文章
更多>>- 关于举办“建华建材杯”首届全国生态混凝土创新设计应用大赛的通知2020-06-18
- 关于公布“建华建材杯”首届全国生态混凝土创新设计应用大赛获奖项目的通知2020-11-17
- 关于举办“建华建材杯”第二届全国生态混凝土创新设计应用大赛的通知2021-06-04
- 关于举办“建华建材杯”第三届全国生态混凝土创新设计应用大赛的通知2023-04-28
