风电混塔预制C100混凝土管片裂缝分析与控制技术

风电混塔预制C100混凝土管片裂缝分析与控制技术
明阳智慧能源集团股份公司,广东 中山 528437
【文章信息】
【摘要】
分析了冬季中试过程中某170m风电混塔卧式预制C100混凝土管片出现裂缝的主要原因,并针对性地提出了裂缝控制关键措施。结果表明:管片裂缝多发生在早期,主要有温度裂缝、收缩裂缝和收面扰动裂缝3类;混凝土性能、振捣、收面工艺、温差控制、脱模工艺与养护工艺是控制裂缝的关键;与混凝土自收缩和水化温升相比,温度梯度、浮浆层厚度和收面工艺对管片早期开裂的影响更明显;掺入适量粉煤灰微珠有利于降低管片混凝土的温度开裂敏感性;合适的降温措施可有效解决管片产生的温度裂缝问题,提高生产效率;采用提出的裂缝控制措施和提效工艺生产的混凝土管片无裂缝产生,28d同条件养护试件的平均抗压强度为120.5MPa。
【结语】
(1)对于钢混塔筒管片,相比于立式浇筑,卧式浇筑的精度更高、外观质量更优,但对生产工艺要求高。对于强度等级不低于C100的混凝土管片,其易在早期出现温度裂缝、收缩裂缝和收面扰动裂缝。开裂原因主要有5种:混凝土收缩过大、浮浆层过厚、收面工艺不当、温度梯度较大和养护工艺不当。
(2)管片受到的卧式模具约束作用一般较小,与混凝土自收缩、水化温升相比,温度梯度、浮浆层厚度和收面工艺对管片开裂的影响更明显。
(3)在混凝土水化加速期阶段采取一定的降温措施,可有效解决管片产生的温度应力裂缝,提高生产效率。
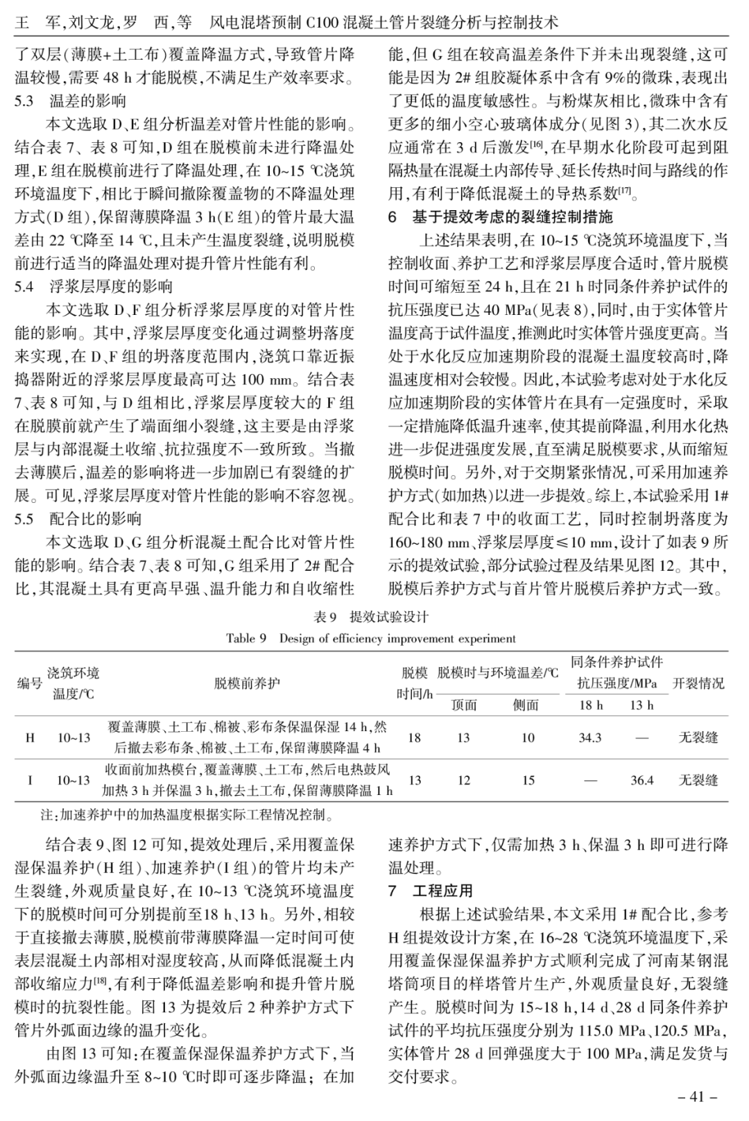
(4)本文提出的裂缝控制措施和提效工艺已成功应用于河南某钢混塔筒项目的样塔管片生产,且应用效果较好,管片脱模时间为15~18h。
【主要图表】

钢混塔筒平面图

管片示意图

粉煤灰和微珠的微观形貌

合格的抹面状态

试件的自收缩

试件的干燥收缩

试件的绝热温升

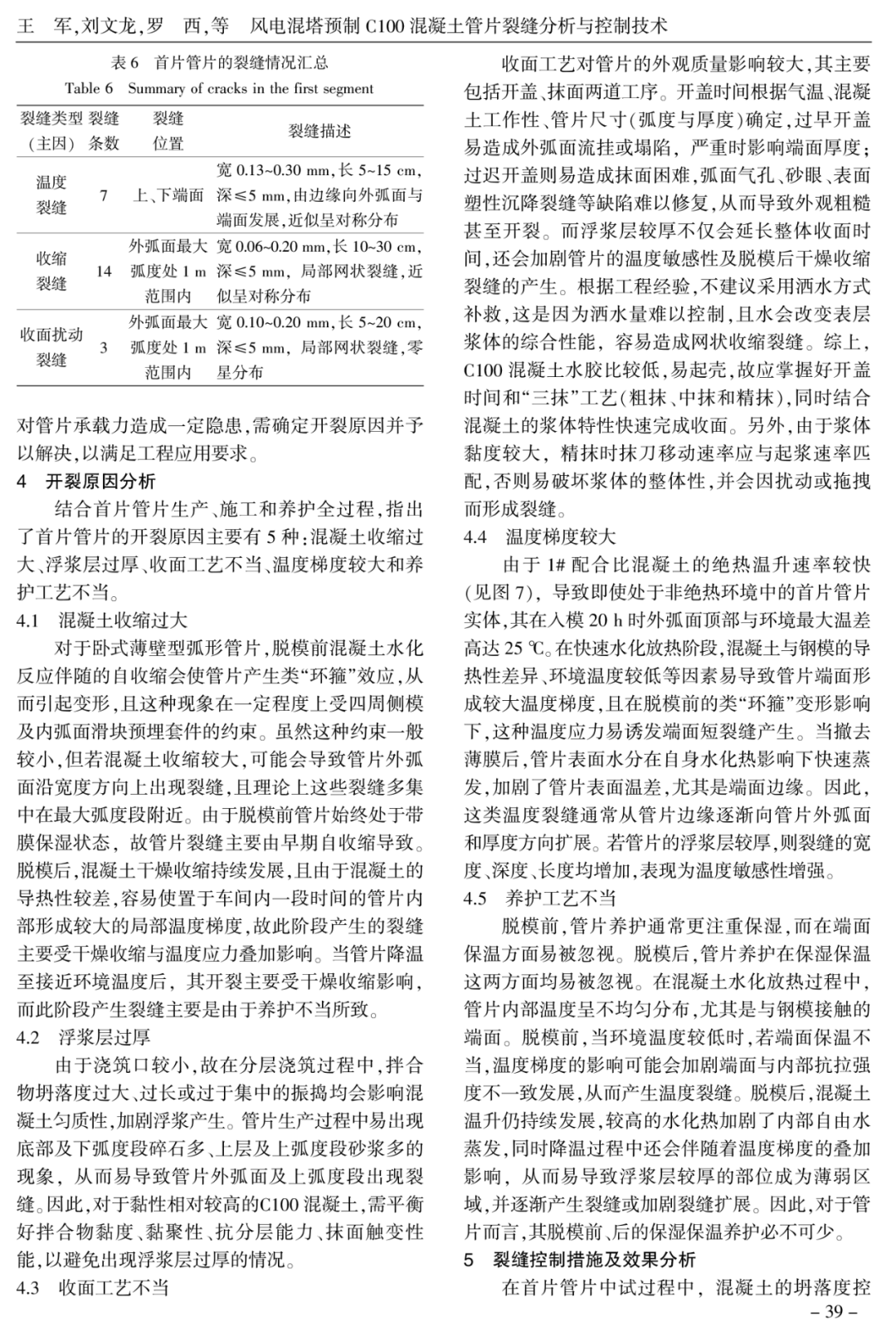
首片管片的裂缝分布

首片管片上的代表性裂缝
【原文】








中国混凝土与水泥制品协会网站版权声明:
① 凡本网注明来源:中国混凝土与水泥制品协会、CCPA、CCPA各部门以及各分支机构的所有文字、图片和音视频稿件,版权均为本站独家所有,任何媒体、网站或个人在转载使用前必须经本网站同意并注明"来源:"中国混凝土与水泥制品协会(CCPA)"方可进行转载使用,违反者本网将依法追究其法律责任。
②本网转载并注明其他来源的稿件,是本着为读者传递更多信息之目的,并不意味着赞同其观点或证实其内容的真实性。 其他媒体、网站或个人从本网转载使用的,请注明原文来源地址。如若产生纠纷,本网不承担其法律责任。
③ 如本网转载稿件涉及版权等问题,请作者一周内来电或来函联系。
您可能感兴趣的文章
更多>>- 中国混凝土的星辰大海与中流砥柱2020-07-15
- 世界首座300米级低热水泥混凝土特高拱坝 乌东德水电站大坝工程全线贯通2020-06-12
- 技术创新服务重点工程建设——雄安、朝阳高铁客站清水混凝土2020-08-05
- 北京市上半年预拌混凝土原材料合格率为97.5%2020-08-26
- 速度与激情!现场直击第二届国际大学生混凝土龙舟赛2020-10-21
- 2020年中国混凝土展聚焦四大产业呈现六大亮点2020-10-27
