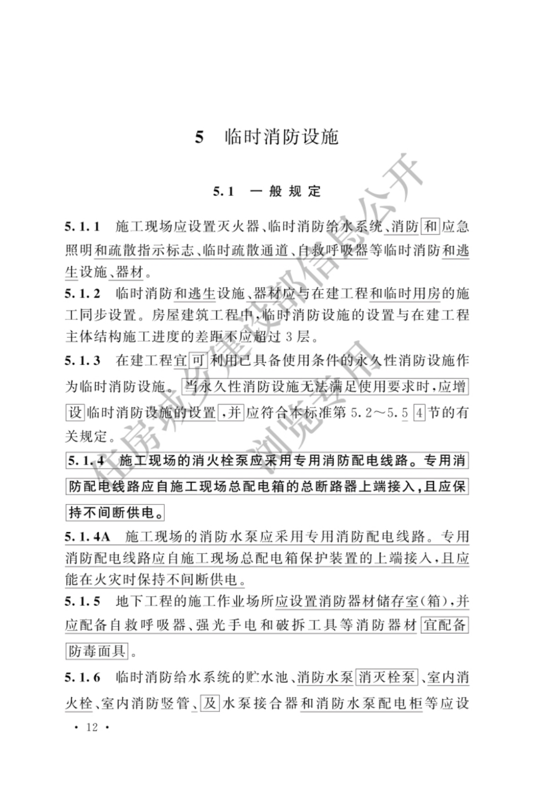
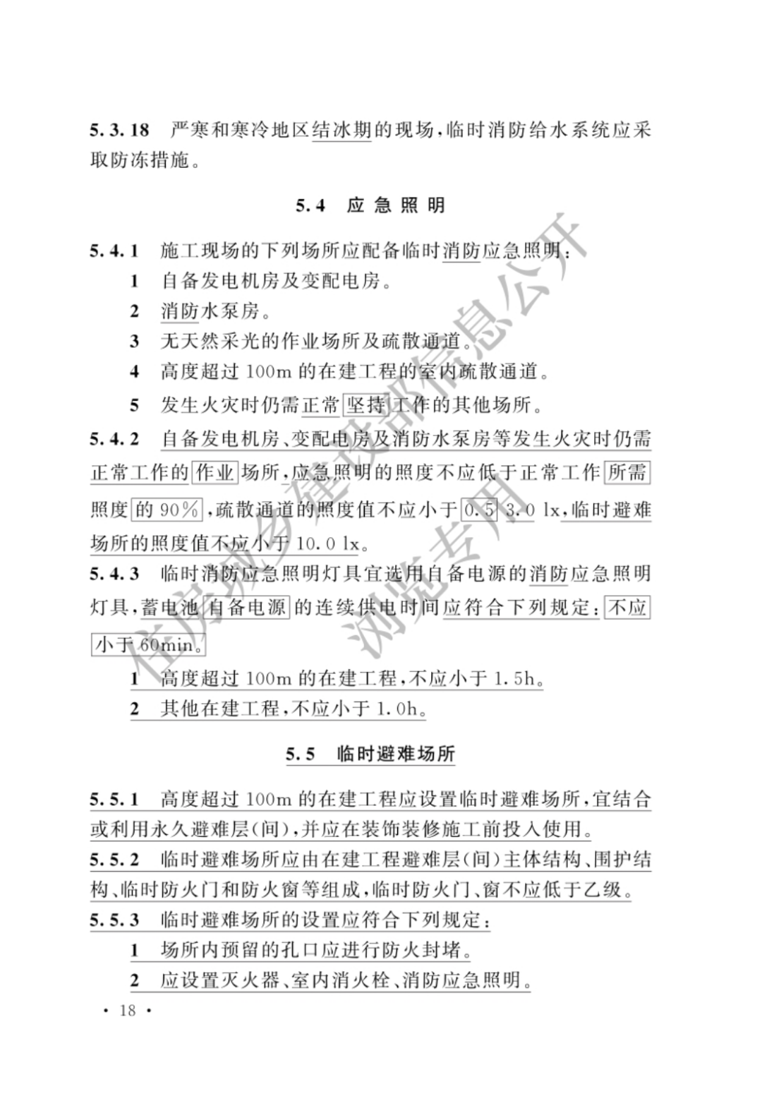
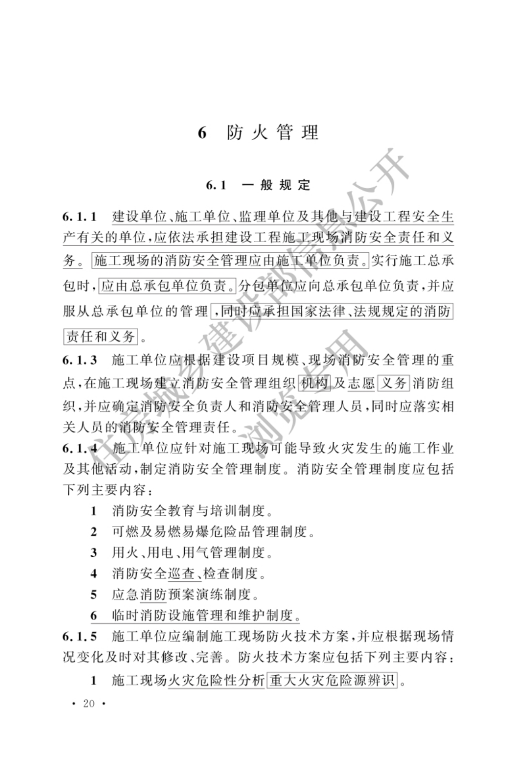
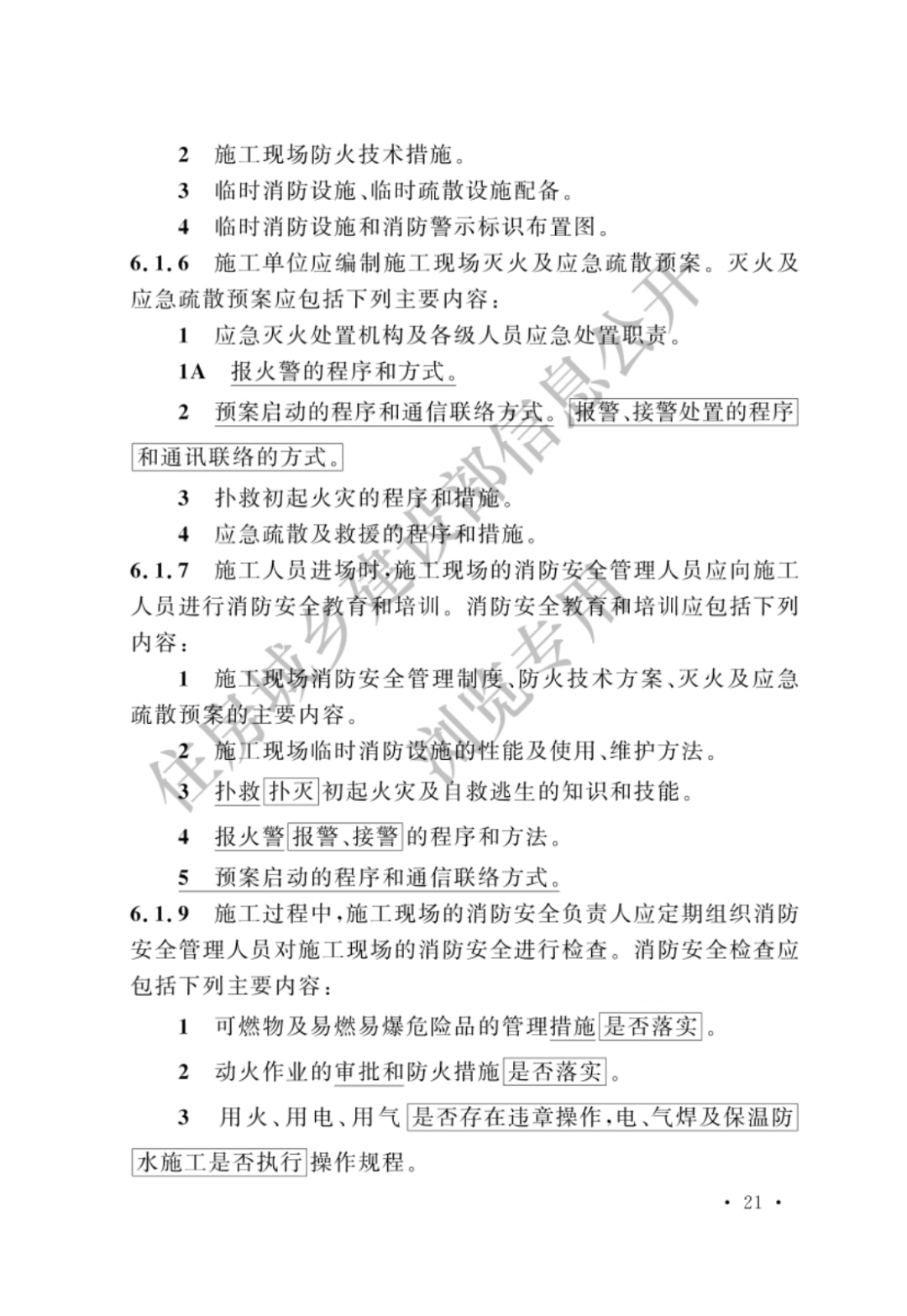
住建部:2025年11月1日起,施工现场消防安全执行新国标
住建部最新公告!原国家标准《建设工程施工现场消防安全技术规范》GB50720-2011修订为《建设工程施工现场消防安全技术标准》GB/T50720-2011,自2025年11月1日起实施。

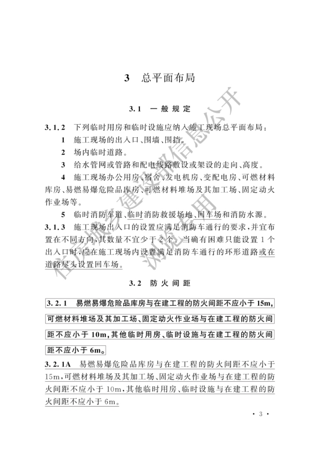
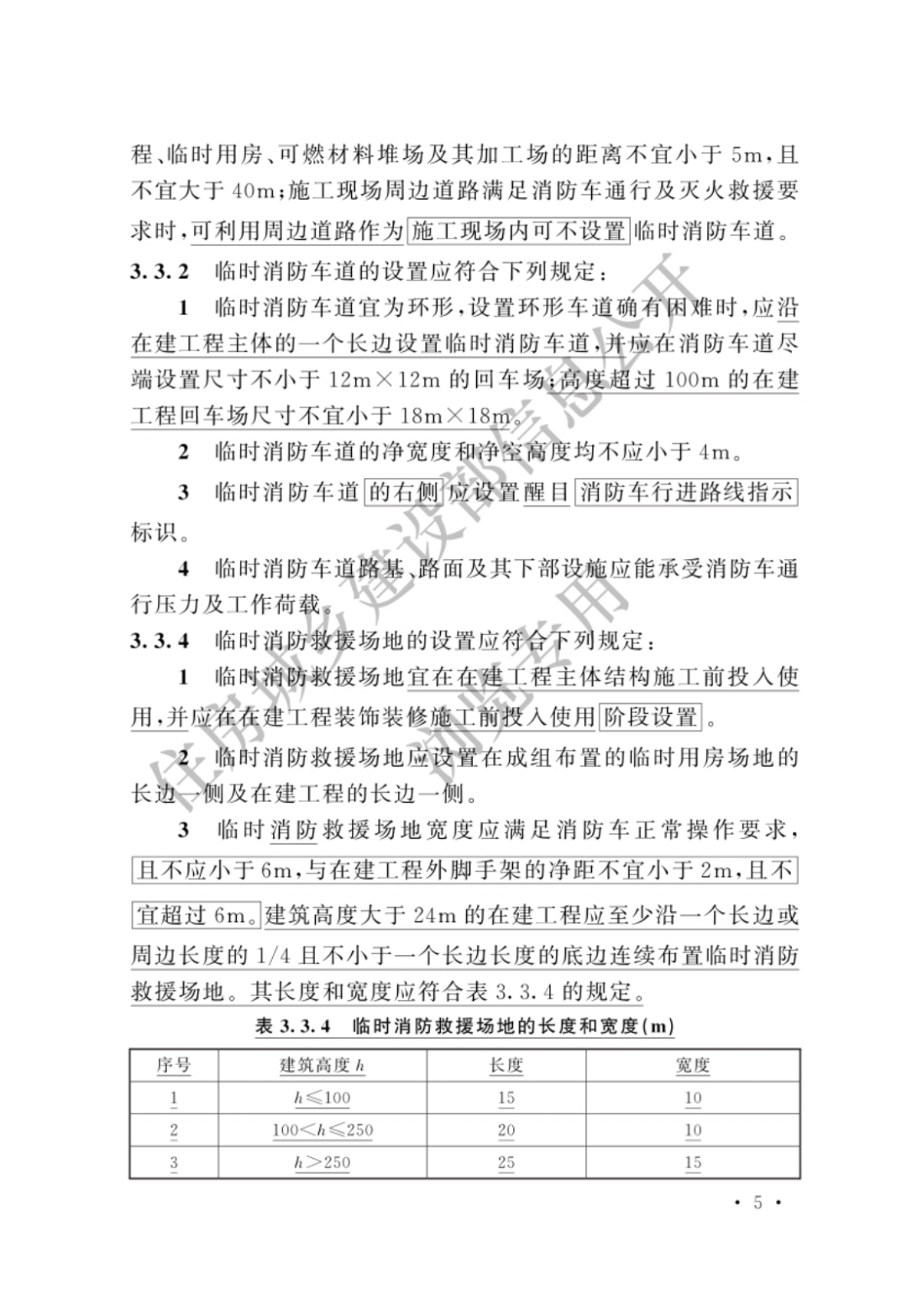
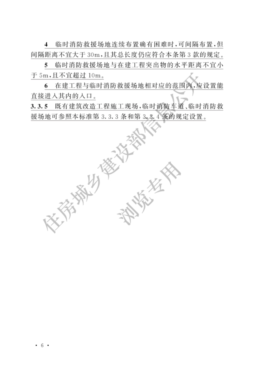
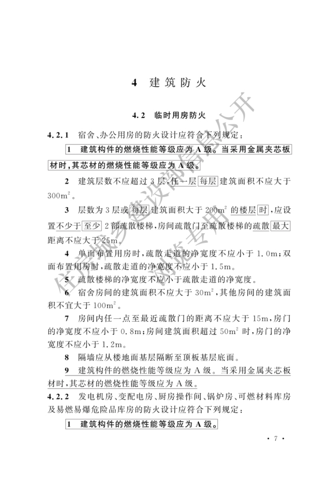
局部修订条文的公告
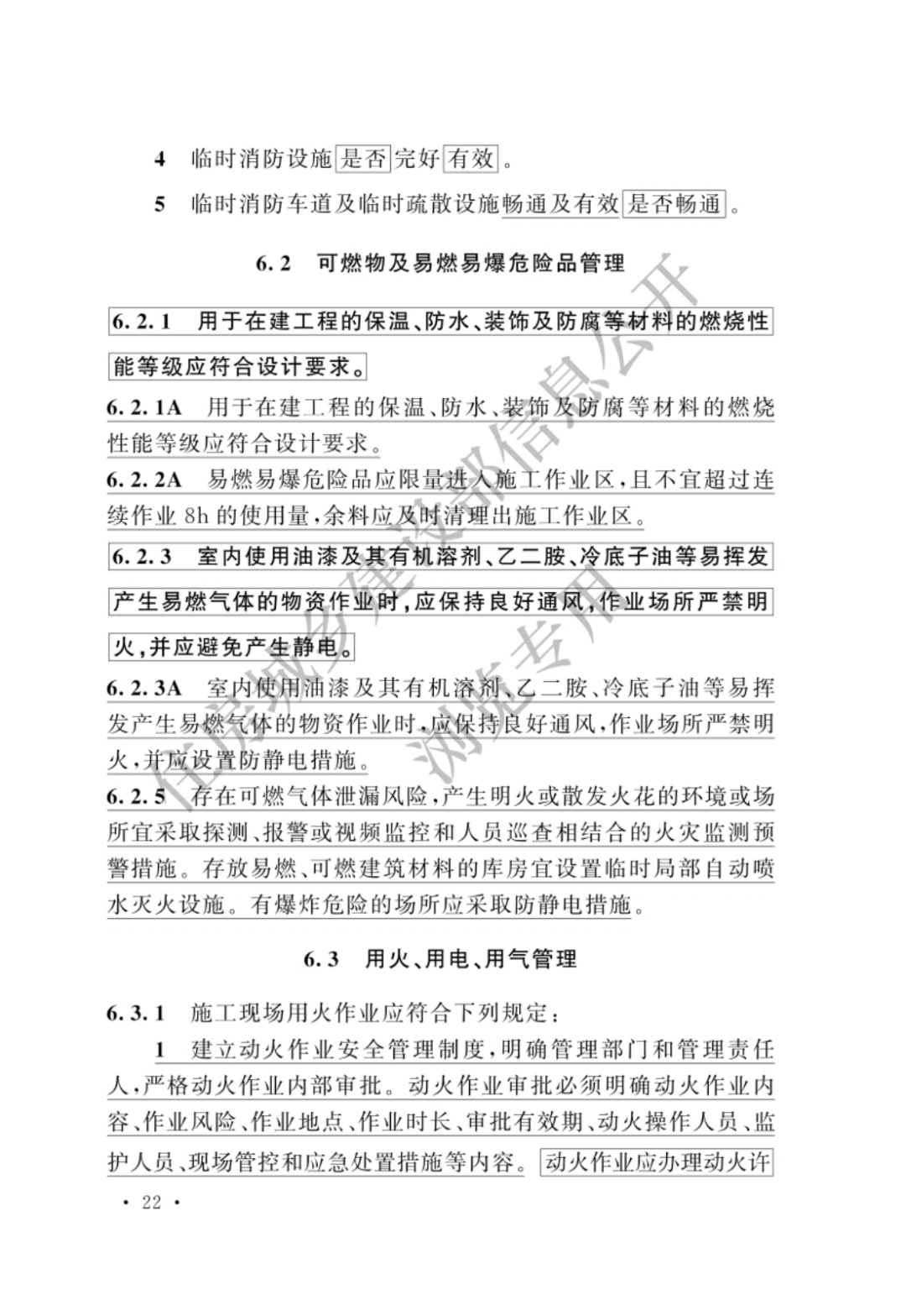
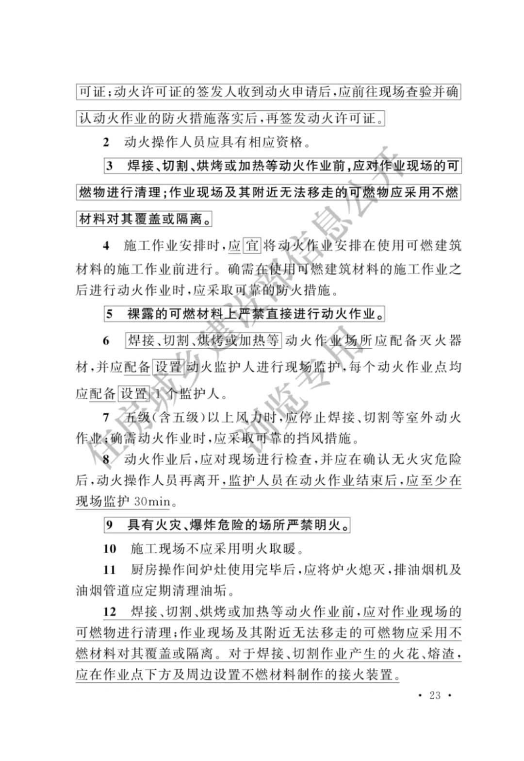
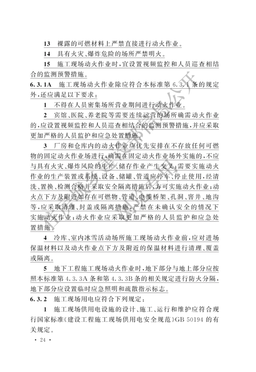
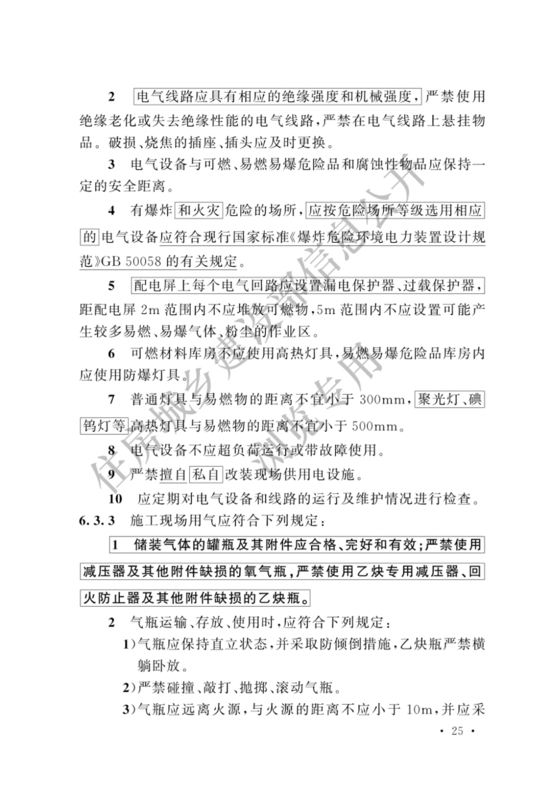
现批准国家标准《建设工程施工现场消防安全技术规范》(GB50720-2011)局部修订的条文,自2025年11月1日起实施。标准名称修改为《建设工程施工现场消防安全技术标准》,标准编号修改为GB/T50720-2011。
局部修订后的条文在住房城乡建设部门户网站(www.mohurd.gov.cn)公开,并在《工程建设标准化》刊登。
住房城乡建设部
2025年6月30日






























中国混凝土与水泥制品协会网站版权声明:
① 凡本网注明来源:中国混凝土与水泥制品协会、CCPA、CCPA各部门以及各分支机构的所有文字、图片和音视频稿件,版权均为本站独家所有,任何媒体、网站或个人在转载使用前必须经本网站同意并注明"来源:"中国混凝土与水泥制品协会(CCPA)"方可进行转载使用,违反者本网将依法追究其法律责任。
②本网转载并注明其他来源的稿件,是本着为读者传递更多信息之目的,并不意味着赞同其观点或证实其内容的真实性。 其他媒体、网站或个人从本网转载使用的,请注明原文来源地址。如若产生纠纷,本网不承担其法律责任。
③ 如本网转载稿件涉及版权等问题,请作者一周内来电或来函联系。
您可能感兴趣的文章
更多>>- 住建部:关于2020年预拌混凝土质量专项抽查情况的通报!2021-01-15
- 16家建企“升特”!住建部公布新一批资质核准名单!2021-06-08
- 住建部:城市更新不得大拆大建2021-08-11
- 住房和城乡建设部:推进住房供给侧结构性改革2022-01-21
- 全国住房和城乡建设工作会议召开 明确2022年八大重点工作!2022-01-24
- 国务院办公厅转发《关于加快推进城镇环境基础设施建设的指导意见》到2025年新增和改造污水收集管网8万公里2022-02-11
